メニュー
TOP
法人概要
施設一覧
採用情報
お知らせ
お問い合わせ
HOME
»
お知らせ
»
法人からのお知らせ
»
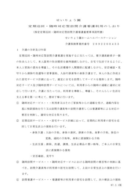
重要事項説明書(定期巡回・随時対応型訪問介護看護)
»
重要事項説明書(定期巡回・随時対応型訪問介護看護)
重要事項説明書(定期巡回・随時対応型訪問介護看護)
重要事項説明書(定期巡回・随時対応型訪問介護看護)